沉磅新规发布!这13类食物曲播间禁售
《》将曲播电商平台运营者、曲播间运营者、曲播营销人员、曲播营销人员办事机构全数纳入了监管的范围。平台做为曲播电商勾当的主要载体,是食物平安风险防控的环节环节。《》提出了一系列立异性的行动,对平台明白了刚性的要求。
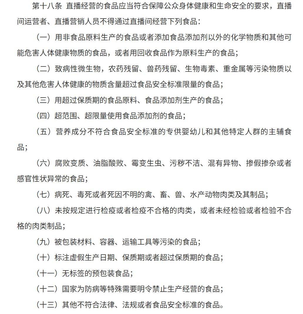
《》明白,平台需要对曲播间运营者的从体天分、食物运营许可或存案消息进行核验登记,成立档案而且每六个月更新一次;对于初次开展食物曲播的营销人员,必需核验身份消息并组织食物平安培训,《》要求,平台必需连系食物类别、买卖规模和风险情况,制定《食物平安风险管控清单》,将曲播间运营者天分、禁售食物排查、曲播行为规范等,做为沉点管控内容;成立“智能监测、排查安排、快速措置”的工做机制,通过手艺监测、及时放哨等体例,自动识别风险,立即推送风险提醒。《》强调,平台必需明白食物平安办理机构,配备取平台买卖规模相顺应的食物平安总监、食物平安员,而且明白其岗亭职责;平台次要担任人每个月还需要组织召开食物平安安排会,确保风险问题及时处理。《》要求,平台发觉食物平安违法行为后,必需当即而且演讲监管部分,采纳警示、流量、暂停曲播、列入等措置办法;平台接到监管部分传递后,必需及时落实响应的管控要求,杜绝“以罚代管”“不管”。市场监管总局相关担任人暗示,新出台的《》,还曲直播间里的人,平台都必需得管;具体管什么、怎样管,平台必需按照“动做”要求,不打扣头做到位。不然,一旦出了问题,平台就要担任到底。只要如许,才能确保平台义务从“被动应对”向“自动防控”改变,进而切实建牢曲播间食物平安的第一道防地类曲播间禁售食物 细化10项曲播行为《曲播电商运营者落实食物平安从体义务监视办理》次要是针对监管实践中最凸起、消费者反映最强烈的三大痛点:
这些针对曲播间“滤镜带货”“强调宣传”、混合特殊食物取通俗食物等乱象,为食物曲播行为明白“底线”。这些性既细化了食物平安法的准绳要求,又针对曲播电商的特点明白了具体要求,通过规定“红线”,明白“底线”,让食物曲播行为愈加规范?。



